无障碍
适老模式
当前位置:
首页
> >
专题专栏
> >
行政执法信息公示专栏
> >
事后公开
> >
部门事后公开
> >
公安局
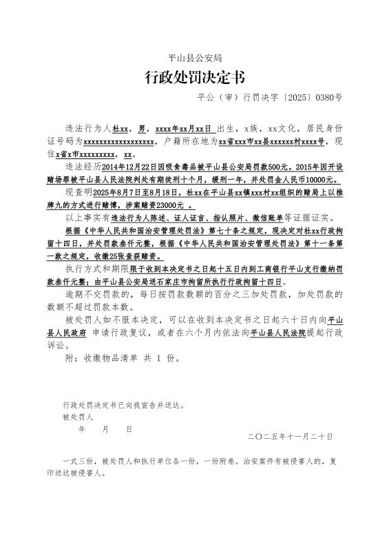
平公(审)行罚决字〔2025〕0380号行政处罚决定书
2025-11-25 11:09
来源:
发布时间:2025-11-25 11:09
来源:
【字体:
大
中
小
】
打印